Pathophysiology Of Hypertension Schematic Diagram Pathophysi
Pathophysiology hypertension 20mg paroxetine high get enlarge click picture Hypertension pathophysiology nursing case Living with hypertension: manage high blood pressure app
Figure 9 from Essential Hypertension – Pathogenesis and Pathophysiology
Hypertension concept map Hypertension pressure pathophysiology causes systolic diastolic artery risks lack normal careclinic clinical Hypertension: pathophysiology and treatment
Pathophysiology of hypertension
The pathophysiology of hypertensionPharmacology [cvs] 2- hypertension pathophysiology made easy Hypertension pathophysiological between raas vascular vsmc nervous renin snn sympatheticPathophysiological mechanism between the diabetes and hypertension.
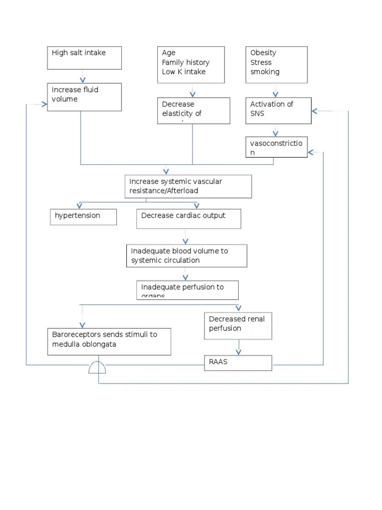
Concept map for hypertensionHypertensive crisis mechanism | the pathophysiology of hypertensive crisis.Pathophysiology and clinical presentation – correct diagnosis.

Anatomy of hypertension chart
Pathophysiology of hypertension ~ the nursing cornerPathophysiology hypertension Pulmonary hypertension: pathogenesis and clinical findingsPathophysiology hypertension.
Hypertension pathophysiology pathogenesis essential hypothetical scheme robbins factors regulation genetic environmentalHypertension in pregnancy: taking cues from pathophysiology for Hypertension pulmonary heart disease left due pathophysiology diagnosis frontiersin frontiers pathophysiological mechanisms figure fmedUnderstanding hypertension infographic.

Hypertension pathophysiology
Pathophysiology hypertension pulmonaryHypertension renovascular pathophysiology kidneys Mechanism of hypertensive crisis.The pathophysiology of primary hypertension. a hypothetical scheme for.
Clinical pathology: hypertension: pathophysiologyPathogenesis and management flow-chart of hypertension in chronic Hypertension pathophysiology bmj figure powerpoint tab openThe pathophysiology of hypertension.
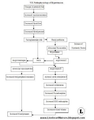
Lionheart nurses blog: pathophysiology of hypertension
Hypertension infographic understanding heart healthRecent advances in the understanding of the pathophysiology of Pathophysiology of hypertension flow chartPathophysiology and clinical presentation – correct diagnosis.
Hypertension pulmonary pathogenesis clinical findings calgary guide calgaryguide views postHypertension flow chart pathogenesis chronic kidney acei ccb angiotensin Hypertension complicationsPathophysiology preeclampsia hypertension recent understanding advances pathways critical.

Hypertension pathophysiology endothelial wiley pathogenesis
Portal hypertension pathophysiologyPathophysiology of hypertension Hypertension pathophysiology easy angiotensin renin made system aldosteronePathophysiology resistance insulin presentation hypertension blood peripheral increased volume dysfunction diagnosis clinical case endothelial study correct.
Pathophysiology of portal hypertension and sites of action ofFigure 9 from essential hypertension – pathogenesis and pathophysiology Hypertension pathophysiology blood bmj pressure renin angiotensin aldosterone autonomicChronic hypertension pathophysiology.

Complications of hypertension article
Hypertension pathophysiology chronic genetics wikidoc factors .
.



![Pharmacology [CVS] 2- Hypertension Pathophysiology MADE EASY | Renin](https://i.ytimg.com/vi/NShRLLU0pMM/maxresdefault.jpg)
