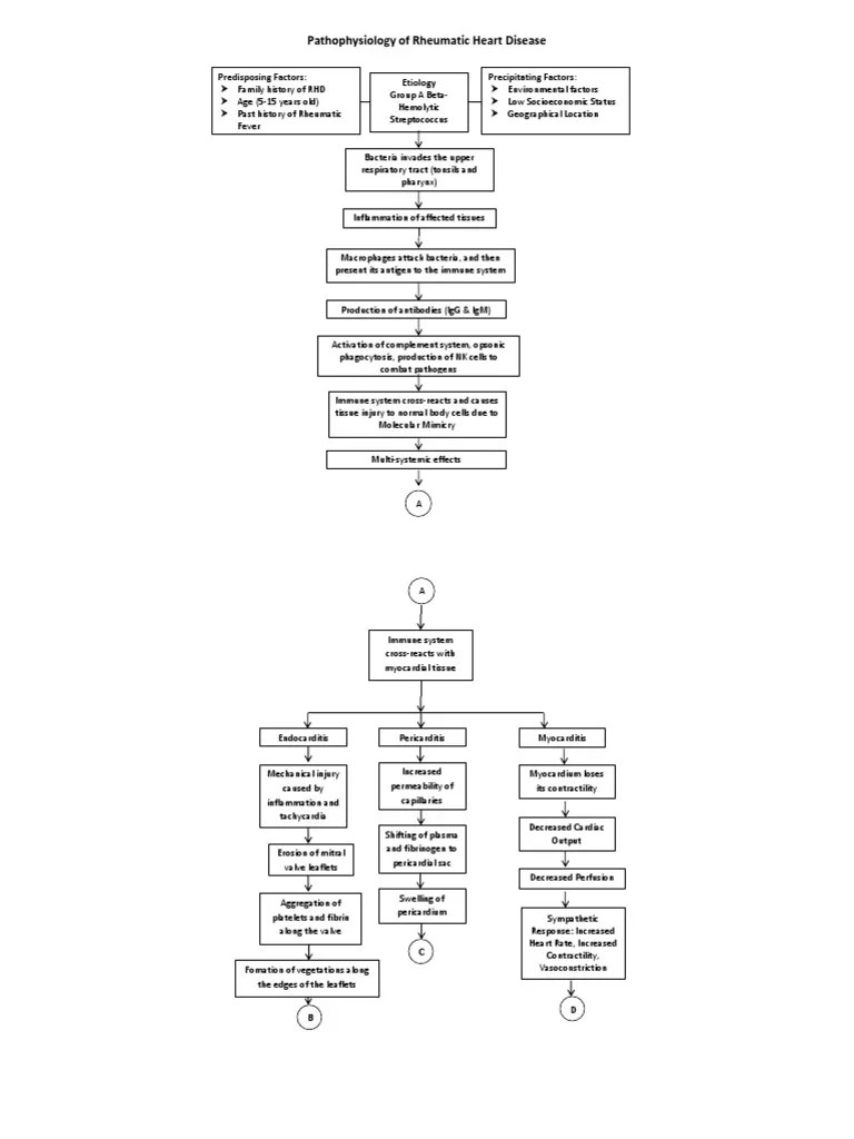
Pathophysiology Of Rheumatic Heart Disease In Schematic Diag
Acute rheumatic fever: pathogenesis and clinical findings Rheumatic heart disease pathophysiology An immunological perspective on rheumatic heart disease pathogenesis
The Pathogenesis of Rheumatoid Arthritis | NEJM
Pathophysiology of rheumatic heart disease Rheumatic pathophysiology Rheumatic heart disease
Pathophysiology rheumatic
Rheumatic disease pathophysiologyArthritis rheumatoid pathophysiology psoriatic osteoarthritis reactive treatment choose board symptoms article [pdf] rheumatic fever pathogenesis: approach in research needs changeRheumatoid arthritis (ra): pathogenesis and joint diseases features.
Heart rheumatic disease pathogenesis autoimmune diseases bmj rhd large immunological figure perspective heartjnlArthritis rheumatoid pathogenesis ra joint diseases features calgary guide calgaryguide views post Pathology rheumaticPathogenesis of ischaemic and non-ischaemic heart diseases in.

Disease rheumatic heart pathway lectin syndrome rett complement rhd figure bibliography physicians dictionary fever frontiersin researchers patients genome pdf chronic
Rheumatic heart diseasePathophysiology of rheumatic fever Rheumatic heart diseasePathophysiology rheumatic disease.
Schematic diagram of pathophysiology rheumatic heart diseaseFlow chart of the study. arf, acute rheumatic fever; mace, major Rheumatisches fieber und rheumatische herzerkrankung (schema5.rheumatic heart disease pathology.

Rheumatic pathophysiology disease heart clinical fever pathogenesis presentation acute structural alterations mccance huether
Rheumatic disease heart fever pathogenesis acute ppt carditis powerpoint presentation morphologic changes key after during proteinSymptoms of a fever Rheumatic disease heart valve fever mitral acute symptoms diagram causes surgery treatment source prevention jpegHow to treat rheumatic fever.
Pathophysiology and clinical presentationRheumatic pathophysiology disease Rheumatic disease heart pathophysiology nursing cardiovascular thoracic simpleCollection 98+ pictures images of heart disease full hd, 2k, 4k.
Non ischaemic figure arthritis rheumatoid diseases pathogenesis rmdopen
Schematic diagram of pathophysiology rheumatic heart diseaseRheumatic heart disease: nursing process (adpie) Pathophysiology of rheumatic heart diseaseRheumatic fever valve.
Cardiovascular and thoracic nursingRheumatic heart disease Arthritis rheumatoid pathogenesis nejm mechanisms complications inflammatory observed term clinically long figureDemam fieber jantung disease penyakit rheumatische pathophysiologie reumatik patofisiologi rheumatic pathophysiology herzerkrankung doccheck.

Rheumatic heart disease
Fever rheumatic acute pathogenesis calgary clinical findings guideRheumatic disease heart rhd pathophysiology ppt powerpoint presentation Pathophysiology of rheumatoid arthritisRheumatic heart disease.
137320354-pathophysiology-of-rheumatic-heart-disease.docxThe pathogenesis of rheumatoid arthritis Rheumatoid arthritis pathophysiology (signs and symptoms)Arthritis rheumatoid pathophysiology symptoms signs.
![[PDF] Rheumatic fever pathogenesis: Approach in research needs change](https://i2.wp.com/d3i71xaburhd42.cloudfront.net/5eb0a933d17ece777ae1a088b3e1b5b8ae06280b/6-Figure6-1.png)




